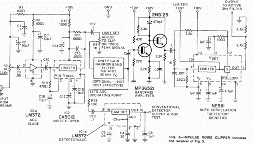
This ultra-low frequency receiver circuit was published in the August 1973 issue of Radio Electronics magazine. The preamplifier is the earlier circuit. The article gave details of the construction, including the antenna. The link to the article on page 48 is: https://www.worldradiohistory.com/Archive-Radio-Electronics/70s/1973/Radio-Electronics-1973-08.pdf




