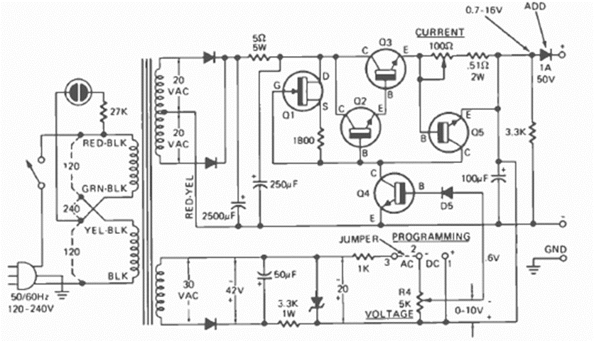
This is the circuit of a power supply supplied in a kit at the time. The circuit is in the September 1974 Radio Electronics magazine.
We have already presented this circuit elsewhere on our website. This version of an English...
With this circuit it is possible to obtain an intermediate voltage of 6 V from a 12 V battery with...
This 9 V battery eliminator was found in Radio Electronics magazine from June 1966. The transistor is of...