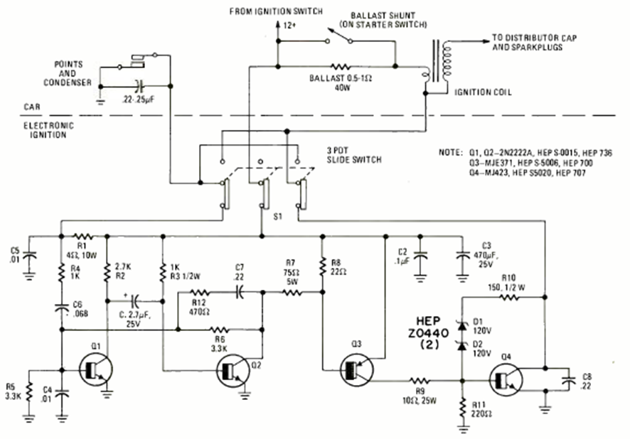
This electronic ignition for cars of the time was found in the Radio Electronics magazine of May 1976. The circuit uses power transistors that must be mounted on heat sinks.
We have already presented this circuit elsewhere on our website. This version of an English...
With this circuit it is possible to obtain an intermediate voltage of 6 V from a 12 V battery with...
This 9 V battery eliminator was found in Radio Electronics magazine from June 1966. The transistor is of...