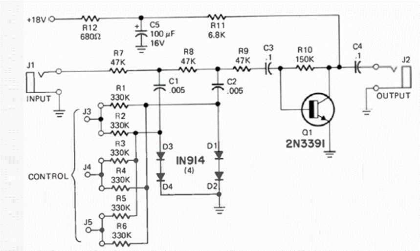
This circuit appeared in the September 1973 issue of Radio Electronics magazine and was recommended for a synthesizer project. The circuit is for audio signals and has control inputs.
This circuit generates sinusoidal and cosine signals of 2 kHz given basically by the values of C1...
This circuit was found in a Dutch documentation from 1970. The circuit makes use of semiconductors that...
This circuit has both frequency and duty cycle control. We found it in the October 1992 Radio...