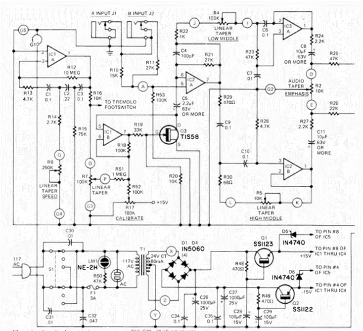
This circuit is from an article that appeared in the June 1974 issue of Radio Electronics magazine. The circuit used integrated circuits and transistors of the time and included the power supply.
This circuit was found in old American documentation. Transistor is general purpose and coil rated...
This tiny photocell-powered audio oscillator was found in a book on transistors from the 1960s. The...
This circuit was found in a Hands On Electronics from the 90s. It is intended to supply old tape...