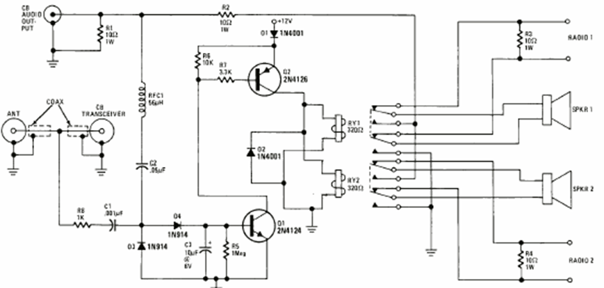
This circuit was found in the December 1977 issue of Radio Electronics magazine. The circuit uses two transistors and two relays to switch a transmitter and a receiver when switching between receive and transmit.
This circuit was found in the December 1977 issue of Radio Electronics magazine. The circuit uses two transistors and two relays to switch a transmitter and a receiver when switching between receive and transmit.