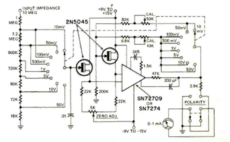
This circuit was found in the September 1972 issue of Radio Electronics magazine. The circuit uses an operational amplifier of the time and a symmetrical 9 V source.
This circuit was obtained from an American 80's documentation. The balanced mixer can be shown in...
This circuit was found in a 90s Electronic Engineering. The quadruple operational amplifier can be...
I found this circuit in an English publication from 1989. This configuration can be mounted with...