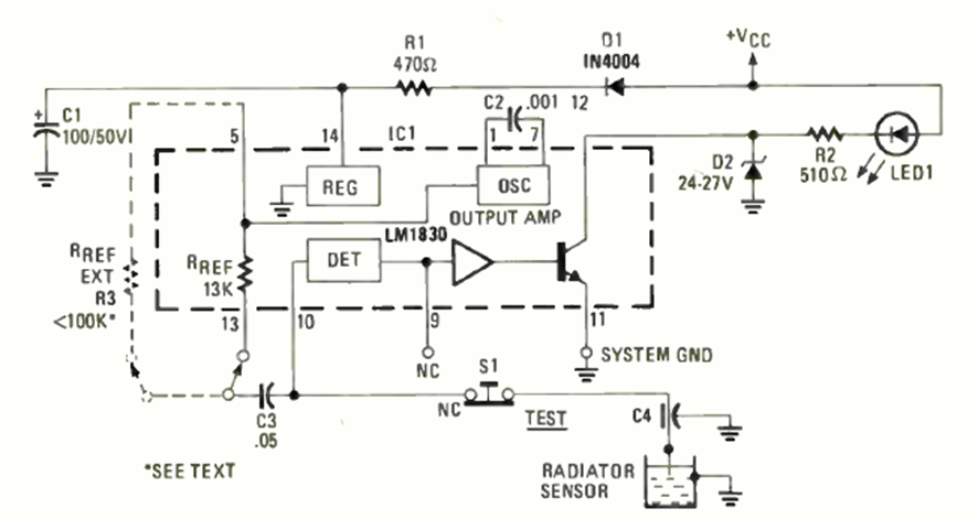
Found in the October 1979 Radio Electronics magazine, the purpose of this circuit is to monitor the coolant level in a car's radiator. The circuit is based on the LM1830.
In the figure we have the receiver of a sequential remote control operating at a frequency in the range of...
This circuit is from an American 1967 documentation and can be implemented with modern equivalent...
We found this circuit in a French publication from the 1980s. The coils L1 and L2 are formed by 4...