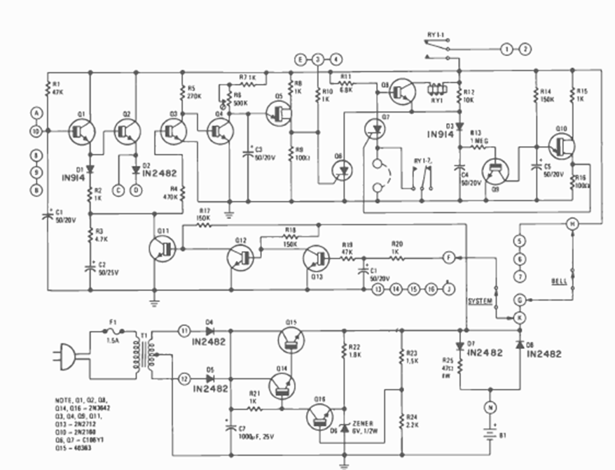
This circuit was obtained from the September 1977 issue of Radio Electronics magazine. The circuit is based entirely on transistors and two SCRs. The power supply with the inclusion of a battery is given.
Found in documentation from the 1980s, this amplifier uses an integrated circuit from the time....
This circuit is from a Radio Electronics from November 1957. The circuit uses a relay depending on the...
It is a simple blinker that simulates the action of an alarm when installed on the dashboard of a...