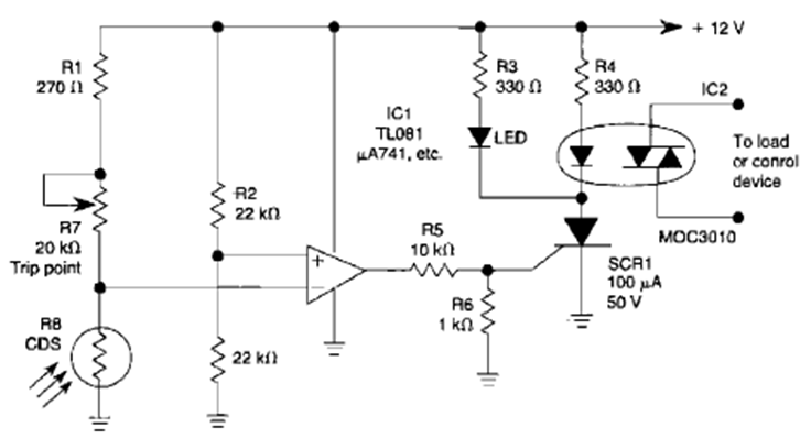
Using an LDR as a sensor and an operational amplifier this circuit was found in the Encyclopedia of Electronic Circuits volume 5 from 1995. The circuit triggers an optodiac.
This circuit was obtained in the publication 101 Electronics Projects of 1979. The circuit can be...
The voltage reference integrated circuit used in this 1980s unit is hard to find today. The power...
Found in a 1967 Electronics World, this circuit uses unusual components today. The transformer has a high...