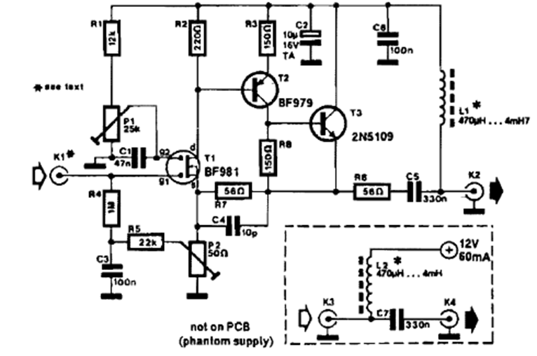
This circuit was obtained from Elektor magazine and published in the Encyclopedia of Electronic Circuits Vol 5 of 1995. Transistors are RF types that are still common today.
We can use the circuit shown below, obtained from a 1992 documentation. To turn a low impedance phone...
High-brightness LEDs of various colors and even white can be obtained easily in specialized...
This circuit is from an American publication about old neon lamps. The circuit is leak proof and...