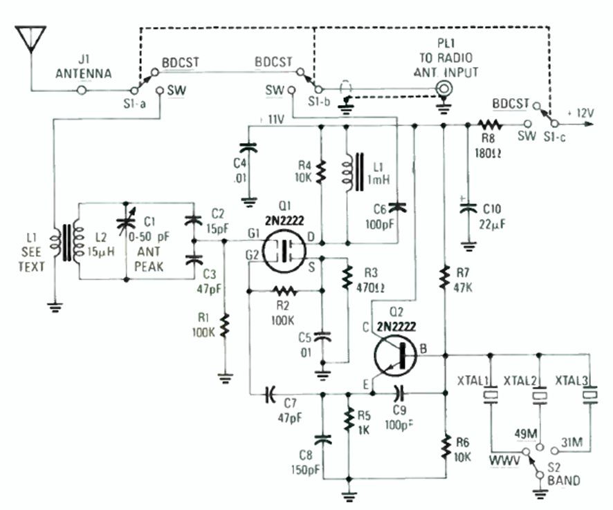
We found this circuit in the June 1987 issue of Radio Electronics magazine. With it, it is possible to receive signals from the bands determined by the crystals in a common medium wave receiver.
This relaxation circuit was found in a 2002 documentation. Several articles dealing with white...
The recommended distance between the emitter and the sensor of this coupler is 15 mm. The circuit is...
We found this test circuit in the November 1999 issue of Electronics Now magazine. The circuit is to be...