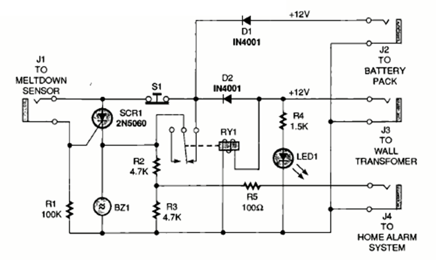
This circuit that detects when the refrigerator is not working properly was found in the February 1997 Electronics Now magazine.
This relaxation circuit was found in a 2002 documentation. Several articles dealing with white...
The recommended distance between the emitter and the sensor of this coupler is 15 mm. The circuit is...
We found this test circuit in the November 1999 issue of Electronics Now magazine. The circuit is to be...