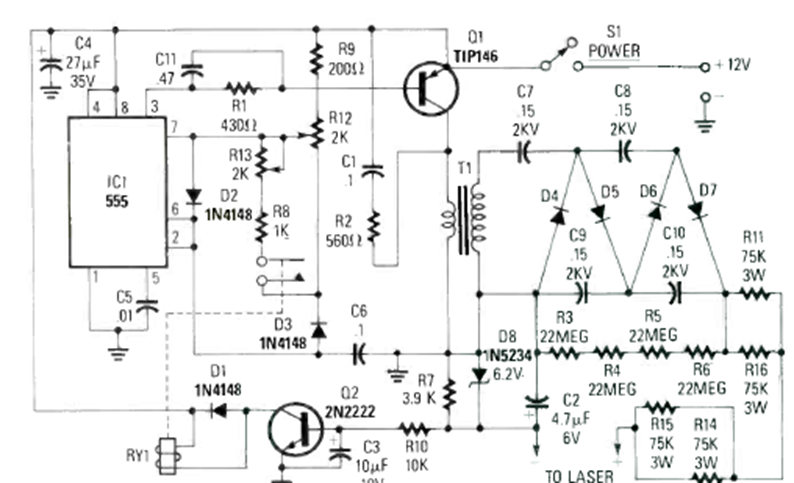
This high voltage power supply for gas laser tubes was found in the Radio Electronics magazine special edition of 1990. The circuit consists of an inverter with voltage multiplier.
This circuit was obtained from a 1978 Practical Wireless. It causes an LED to flash at a frequency that...
We found this circuit in a 1986 publication. However, as it is based entirely on 555 integrated...
This circuit with an integrated circuit of the time was found in the magazine Radio Electronics of April...