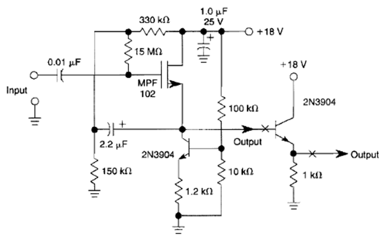
This very high input impedance JFET circuit was found in the 1995 Encyclopedia of Electronic Circuits Volume 5. The JFET is a general-purpose transistor as is the output transistor.
This CMOS Flasher was found in a Popular Electronics from 1978. It can still be easily assembled, as all...
In the figure we have the suggestion of coupling an audio oscillator to monitor the CW...
This double bench source has a fixed voltage output and an adjustable voltage output with current up...