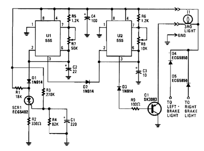
This circuit was obtained from the PE Hobbyist Electronics publication of 1980. The circuit is based on the 555 and is simple to assemble and can be used to control the brake lights.
This circuit from Delta Products was published in the May 1974 Radio Electronics magazine. The...
This circuit that uses only transistors that are still common was found in a 1995 documentation. The TIP41...
This new Texas Instruments component consists of an inductive proximity detector that can be used...