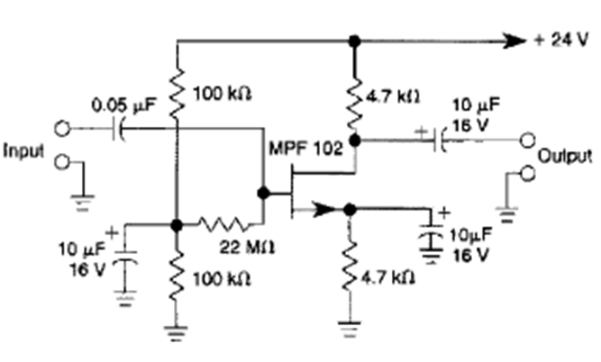
This JFET amplifier stage was found in the Encyclopedia of Electronic Circuits Volume 5 from 1995. Any JFET can be used and the bias controlled externally.
This precision bench test circuit can deliver currents in a range of 10 uA to 10 mA. The circuit is...
We found this simple roulette with the 4017 in a 1995 documentation. The circuit is of a very...
This configuration with 4 operational generates a signal of approximately 1.5 kHz, having been...