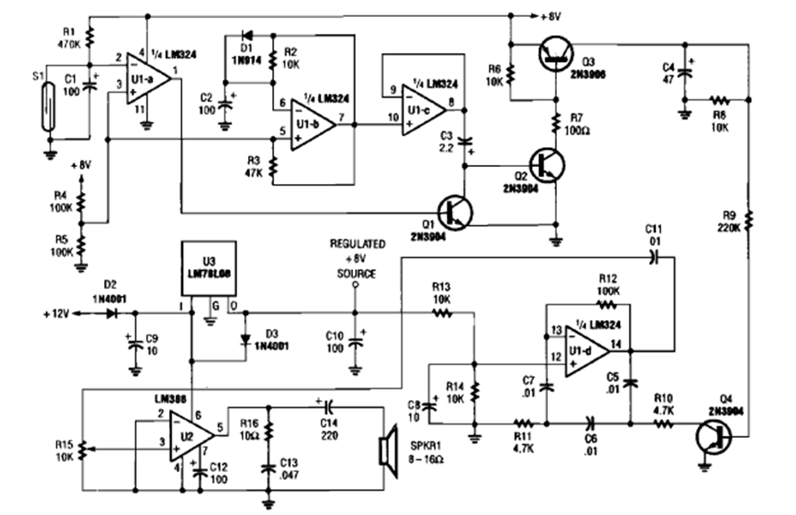
This alarm goes off if someone leaves a door open. We found it in the Encyclopedia of Electronic Circuits Volume 5 from 1995. The circuit uses components that are still common today.
This high input impedance circuit makes use of two operational ones that are still common. The...
This circuit is suggested by Motorola and consists of a voltage reference based on an MC1403. The...
The output voltage is adjusted by the trimpot. The power transistor mist be mounted on a heatsink. The 3.9...