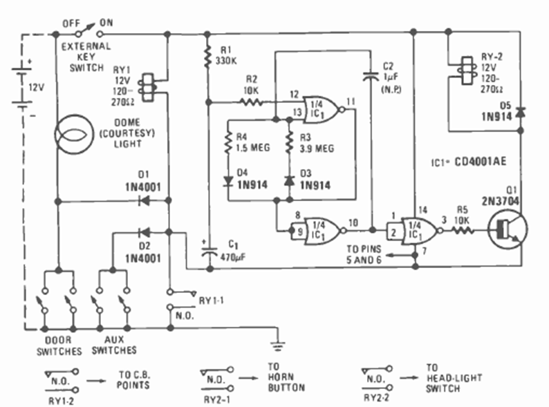
This circuit was found in the December 1976 issue of Radio Electronics magazine. The circuit includes a powerful pulsating siren. It is activated by courtesy light switches and other sensors.
This simple circuit produces pulses delayed in times set by the resistor in series with C on the...
This circuit was published in the Ideas section of Radio Electronics magazine in August 1983. The...
In the figure we have the receiver of a sequential remote control operating at a frequency in the range of...