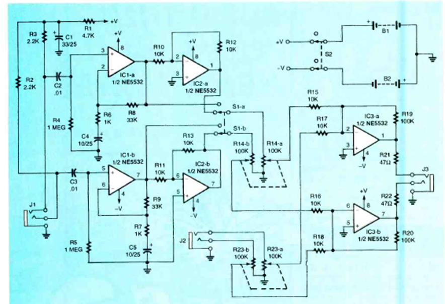
This circuit was found in the September 1997 issue of Electronics Now magazine. The circuit is for low impedance headphones powered by two batteries.
This circuit can modulate a laser rate at frequencies of 50 kHz. We found the old documentation. The bipolar...
This circuit was found in the May 1984 issue of Radio Electronics magazine. It analyzes the...
This circuit can be used as a signal when powered by a car battery, as it also works with 12 V, or...