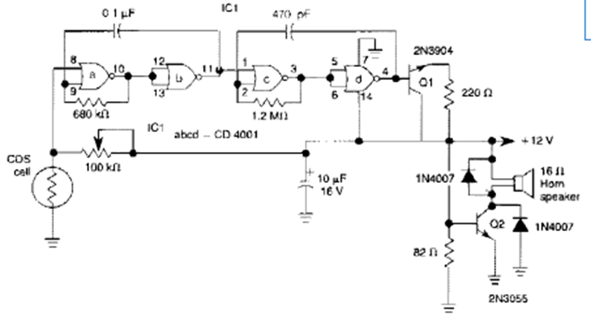
This circuit was obtained from the 1995 Encyclopedia of Electronic Circuits Volume 5. The circuit uses a CMOS 4001 and has a transistor power stage.
We found this circuit in an old American publication. It can be mounted with TIC106 type SCRs and...
This simple circuit has good gain and can be implemented with any general-purpose transistor. The...
This circuit was obtained from an Application Note from Linear Technology that manufactures the used...