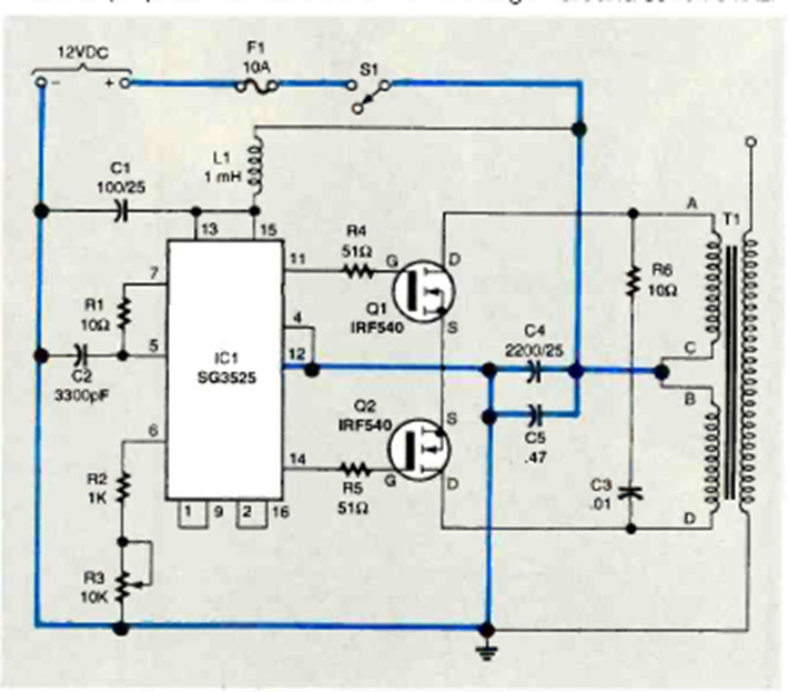
This circuit was found in the August 1997 Electronics Now magazine. The FETs must be provided with heat sinks.
We found this circuit in an old American publication. It can be mounted with TIC106 type SCRs and...
This simple circuit has good gain and can be implemented with any general-purpose transistor. The...
This circuit was obtained from an Application Note from Linear Technology that manufactures the used...