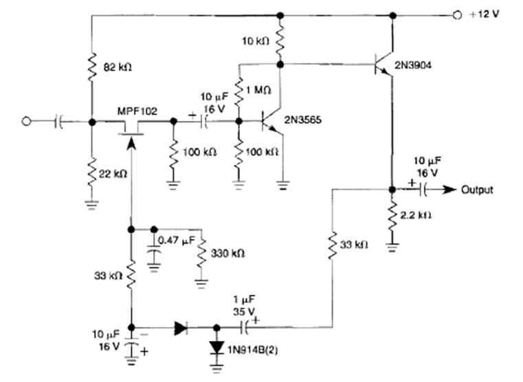
This circuit is from a 1990s publication by William Sheets. The circuit consists of a stage whose gain is adjusted according to the signal intensity.
Found in documentation from the 90s, this circuit is based on operational amplifiers of the time....
This oscillator, which can be used as a signal injector, was found in a Popular Electronics from the 90s....
This traditional oscillator uses two complementary transistors to produce low frequency signals....