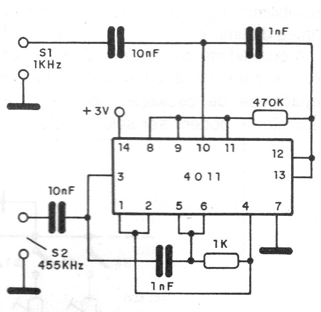
This simple CMOS circuit generates two-frequency signals for use as a signal injector. The circuit can be powered with voltages from 3 V and the frequencies are given by capacitors that can be changed.
This simple CMOS circuit generates two-frequency signals for use as a signal injector. The circuit can be powered with voltages from 3 V and the frequencies are given by capacitors that can be changed.