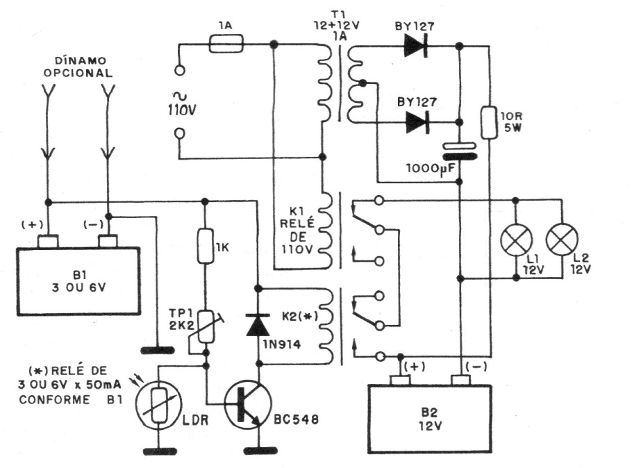
We find this efficient emergency lighting system in a 1987 publication. The circuit keeps a battery charged until there is a power cut when it feeds a set of lamps if it is dark. Note the types of relays used.
We find this efficient emergency lighting system in a 1987 publication. The circuit keeps a battery charged until there is a power cut when it feeds a set of lamps if it is dark. Note the types of relays used.