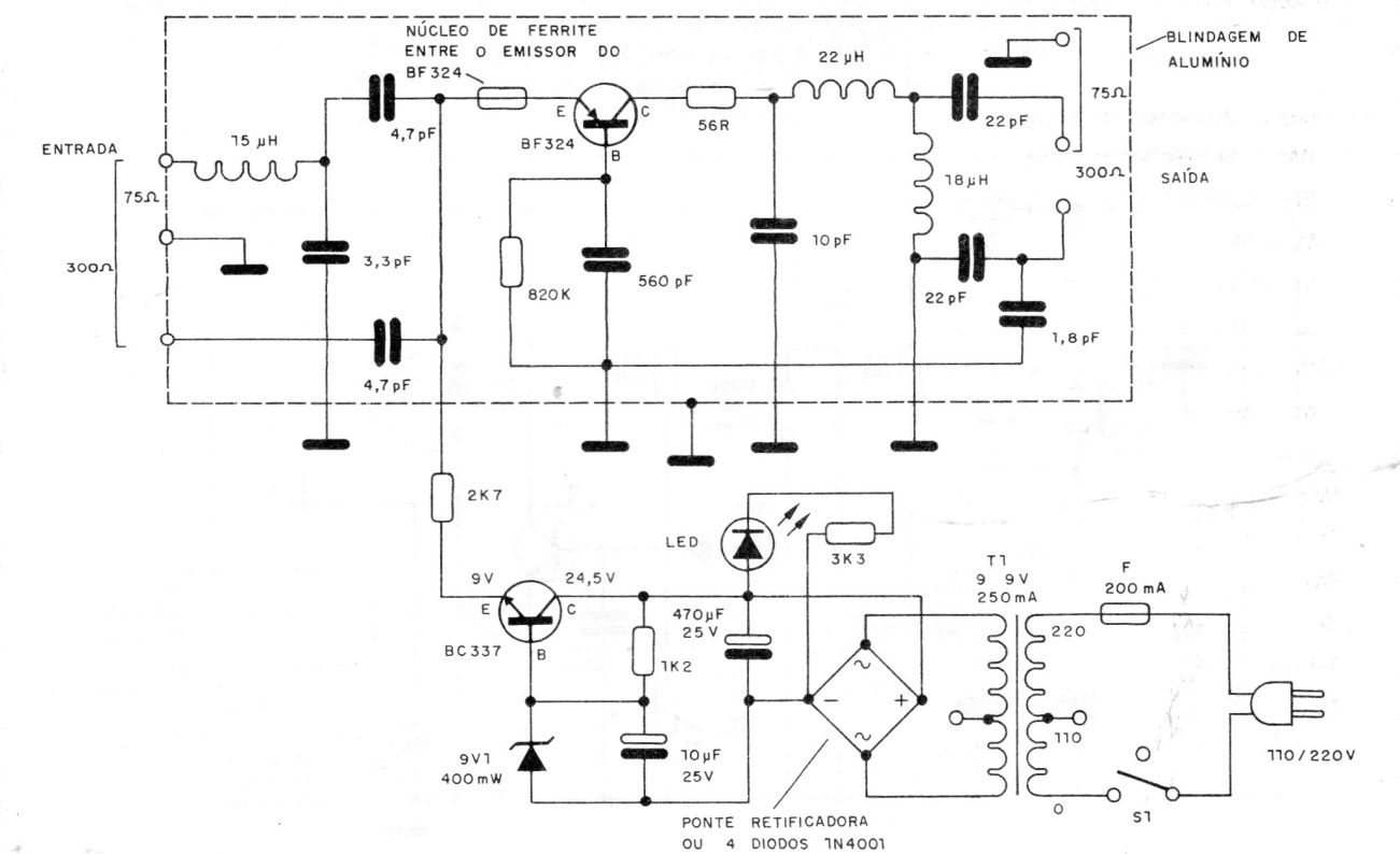
This signal amplifier should be installed near the FM antenna to improve signal reception in difficult places. RF shocks are commercial in type and the power supply is given in this case. The circuit works with both 75 ohm and 300 ohm lines.
This signal amplifier should be installed near the FM antenna to improve signal reception in difficult places. RF shocks are commercial in type and the power supply is given in this case. The circuit works with both 75 ohm and 300 ohm lines.