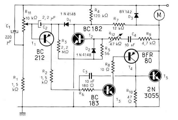
This circuit came out in a Frances Toute LÉlectronique magazine from July 1978, but can still be assembled today with the replacement of transistors for more modern equivalents. BC212 can be exchanged for BC547. BC182 can be replaced by BC547 and BFR80 by BD136. The circuit is for motors up to 2 A and the speed adjustment is made at R11. The diode in parallel with the motor may be a 1N4004. The maximum circuit voltage is of the order of 15 V.




