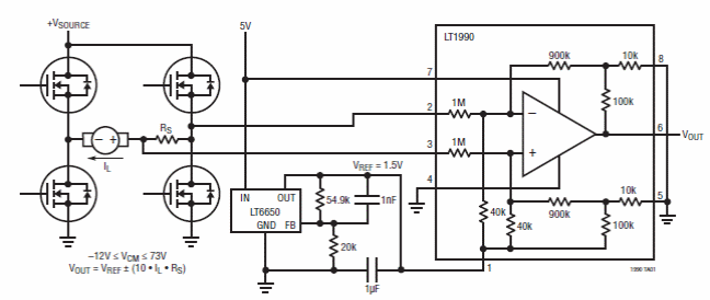
This circuit was found in a 2005 Linear Technology component manual. The circuit is full bridge and can operate on bridges up to 75 V. The circuit power is 5 V which allows its use as a shield.
This is one of the many modulated siren versions that can be found on our website. We found it in a...
This circuit was found in the May 1983 issue of Radio Electronics magazine. The SSM7046 integrated...
This isolated shield uses a common optical coupler that supports several equivalents. The resistor in...