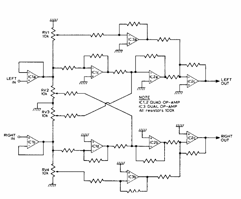
In fact, what this circuit does is work the two channels of a stereo system producing two additional channels. Thus, the system becomes a 4-channel system for home theater, for example. The idea can be worked out to use any operational.
In fact, what this circuit does is work the two channels of a stereo system producing two additional channels. Thus, the system becomes a 4-channel system for home theater, for example. The idea can be worked out to use any operational.