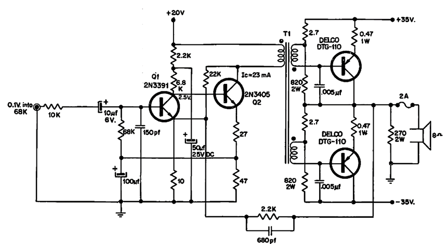
Found in a 1967 Delco documentation, this circuit can deliver power from 40 to 50 W at 8-ohm load. The response ranges from 20 to 20 000 Hz. No information is given about the transformer used.
Found in American documentation from the 90s, this CMOS circuit detects the source of a signal and can...
I found this circuit in an old English magazine from 1981, but it can still be assembled with some...
This circuit was obtained from a 1969 Electronic Design. Transistors admit modern equivalents. The frequency...