If you are designing an alarm, warning system or any other application where a microcontroller should trigger some sound device then you need a sound shield.
Connected to the output of the microcontroller, this shield will produce the sound you need at the desired intensity.
We have in our collection of circuits and designs a huge amount of sound circuits which can be controlled by a microcontroller, either directly through its outputs or through relays.
This shields consist of sirens, high power audio oscillators, many with very interesting effects which can enrich your microcontrollable designs.
We observe that in all cases, the control stage must be fed with the voltage of the microcontroller, usually 5 V, and the power output stages can have separate power, with higher voltage and, in cases where there are no relays, with a common ground connection.
The data circuits use common components and, if the reader wishes to experience the effects eventually by making changes, they can assemble them on a protoboard.
Pulsed Siren
This circuit came out in a 1980 magazine. The magazine no longer exists, but the circuit is current by the components it uses and can be used as a sound shield. This circuit is of a high power siren using a CMOS integrated circuit.
Transistor Q1 can be replaced by BC548. The diodes can also be 1N4002 or even 1N4004. The other components are common. The power supply can be made with voltages from 12 to 18 V and transistor Q2 must be equipped with a good heat radiator.
Capacitors C1 and C3 can be changed to change the sound effect. Note that the control pin is 1 and must be connected directly to the microcontroller output.

For a relay application by directly controlling the power, the 5 V CMOS can be changed with the CI supply voltage up to 12 V.
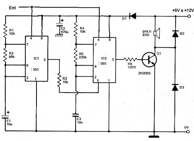
Variable Tone Siren
This circuit is a variation of the previous one and was published in the same magazine of March in 1980. The magazine no longer exists, but the circuit is current by the components which it uses.
This circuit is of a high power siren using a CMOS integrated circuit. Transistor Q1 can be replaced by BC548. The diodes can also be 1N4002 or even 1N4004. The other components are common. The supply can be made with voltages from 12 to 30 V and the transistor Q2 must be equipped with a good heat radiator. Capacitors C1 and C3 can be changed to change the sound effect.

To use it as a shield, we have to interrupt the circuit in A and feed the IC with the 5 V of the microcontroller. If the control is by relay, then this disconnection is not required.
Note that in this circuit as in the previous one, 2N3055 must be equipped with a heatsink and the diodes are 1N4002 or equivalent.
English Police Siren
This circuit was also found in an old publication that no longer exists in its printed form, but the circuit is current by the components it uses. This circuit is of a power siren using a CMOS integrated circuit.
This siren mimics the English police siren. The diodes can also be 1N4002 or even 1N4004. The other components are common. The supply can be made with voltages of 12 to 15 V and the transistor Q1 must be equipped with a good heat radiator. Capacitors C1 and C3 can be changed to change the sound effect.

The direct control is done by the microcontroller through the terminal Ent, in which case the diode D1 must be withdrawn, interrupting this point of the circuit.
The diodes are 1N4002 or equivalent and the transistor Q1, can also be a TIP41, must be equipped with a heatsink. The siren is enabled with the high level input (pin 4).
American Siren
This circuit is from the same publication as the previous one. The magazine no longer exists, but the circuit is current by the components it uses. This circuit is of a power siren using a CMOS integrated circuit. This siren mimics the English police siren.
The diodes can also be 1N4002 or even 1N4004. The other components are common. The power supply can be made with voltages of 12 to 15 V and transistor Q2 must be equipped with a good heat radiator. Q1 may be a BC558. Capacitors C1 and C3 can be changed to change the sound effect.

For a relay control, directly in the power supply, Ent must be kept at the high level (connected to the positive). For control by a microcontroller, D1 must be removed and this point kept open.
Bell Sound
This circuit came out in the 1980 Electronic Experimenter Handbook, a publication of Popular Electronics which no longer exists. The circuit shows how to design a simple locomotive whistle sound generator circuit.
The signal must be applied to the input of an audio amplifier. The power supply must be made with a 15 V supply, but consumption is low, on the order of a few tens of milliamps. The adjustment of the speed of the effect and therefore of the locomotive is adjusted at R3. Transistors allow equivalents. BC548 can be used for the transistors.

To use it as a shield, the control signal of the microcontroller, a short pulse should be applied at point A. The diode is the commonly used and component changes can be made to modify the bell timbre.
The adjustment of the oscillation point is done at R7.
Intermittent siren
This circuit is simpler than the previous ones. It consists of an audio oscillator which turns on and off automatically, producing interval beeps. The frequency of the beeps is given by C2 which can have values ??between 47 nF and 470 nF while the flashing is given by C1. The circuit has an amplifier stage of audio to drive a speaker. This stage can be powered by higher voltages, but Q1 must be equipped with a heat radiator, in this case. See this circuit simulated in NE280.

The control of this circuit is done by pin 10. Note that the level must be such that, when keeping unmoved, the transistor does not drive to avoid excessive consumption of the source.
The power stage can be fed with higher voltage, as in the other cases, and the IC pins are fed with 5 V.
Conclusion
On our website, in the Circuit Bank section, the reader will find a large number of sirens, sound effect circuits and oscillators which, as these can be easily adapted for direct control by the output of a microcontroller or by the contacts of a relay in a intermediary shield of control.
Remember that microcontrollers do not do everything and the use of both input and output shields is fundamental. Thus, to know basic and analog electronics is a requirement to be able to work with designs involving microcontrollers.
Analog electronics come before digital electronics. One can only dominate the second if knows the first.



