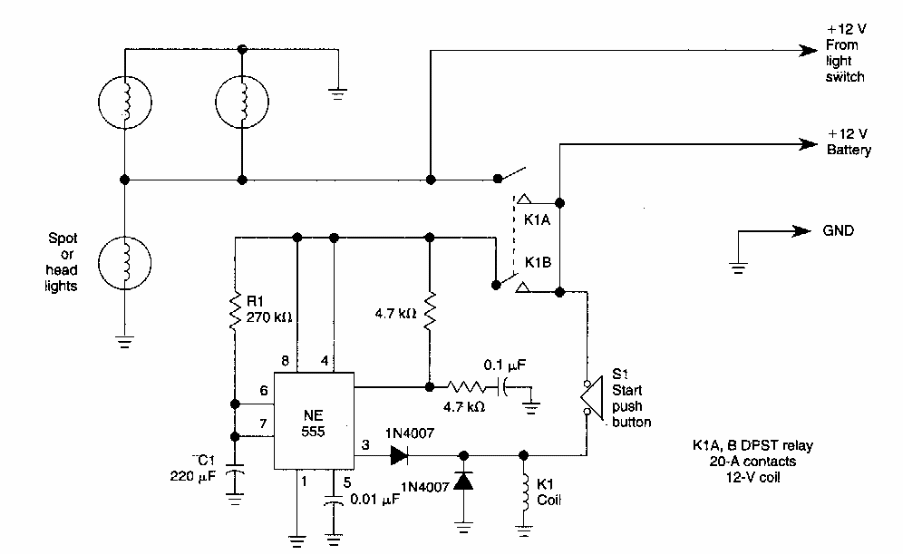
Found in American documentation from the 90s, this circuit has a timing system for activating the headlamp and lanterns.
This field strength meter for the 11-meter range was found in Radio Electronics magazine from...
The output stage of this amplifier can operate at high voltage. The transistor must be a high...
This article is from an old publication from 1978. The transistor can be a BC548 and the power...