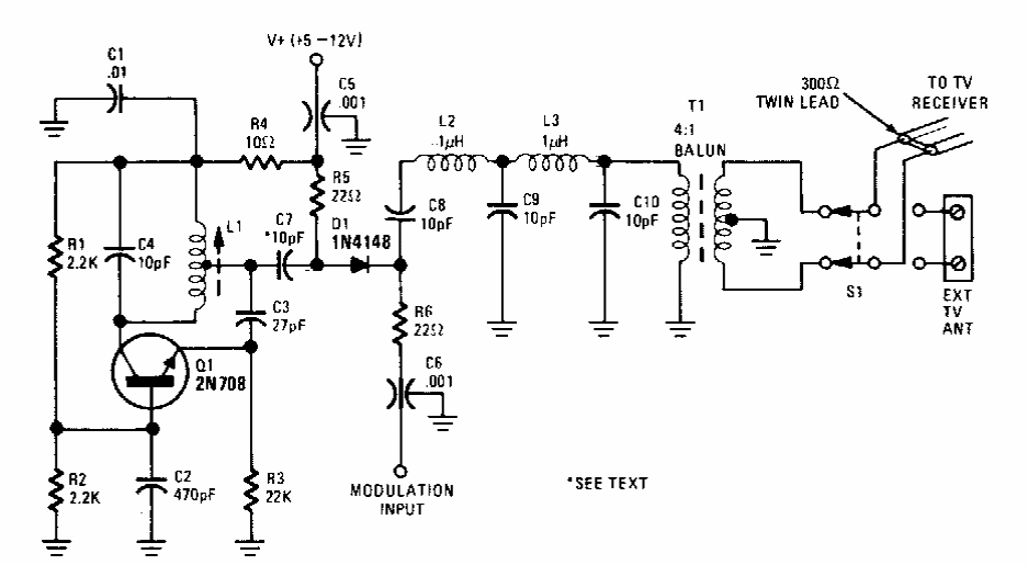
Found in an old Radio Electronics, this circuit is intended for the modulation of composite video signals for application in old analog TV receivers.
This circuit was found in an American publication from 1969. Transistors are from the time and can be...
We found this circuit in a 1998 documentation. The circuit makes use of CMOS logic and must be...
This 1 transistor circuit is from a Radio Electronics from December 1958… The circuit is battery...