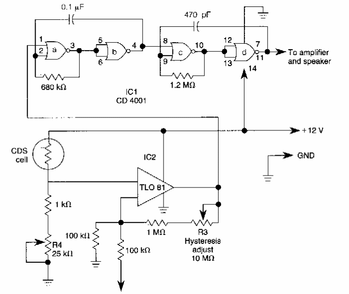
This circuit is from a 90s documentation. It has a hysteresis and uses a light sensing bridge. The circuit generates a 1000 Hz modulated 10 Hz signal. The signal must be applied to an amplifier.
This circuit was found in an American publication from 1969. Transistors are from the time and can be...
We found this circuit in a 1998 documentation. The circuit makes use of CMOS logic and must be...
This 1 transistor circuit is from a Radio Electronics from December 1958… The circuit is battery...