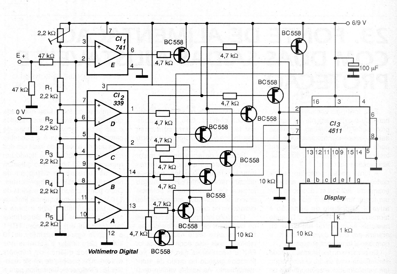
This is a simple 1-digit voltmeter circuit using voltage comparators. It was found in a 2004 documentation and must be supplied with voltages from 6 to 9 V. The trimpot adjusts the scale and the display used is 7 segments with common cathode.
This is a simple 1-digit voltmeter circuit using voltage comparators. It was found in a 2004 documentation and must be supplied with voltages from 6 to 9 V. The trimpot adjusts the scale and the display used is 7 segments with common cathode.