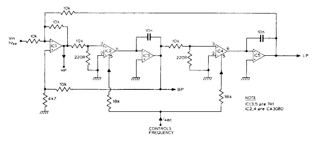
This filter was found in an 80's English publication. However, it can be implemented with modern operating systems. The circuit can tune frequencies in a range from 10,000 to 1.
This charger is from an old publication of 1975. The PNP transistor can be the BC558 and the NPN...
This traditional complementary configuration is from 1990 documentation. The transistors must have...
This precision oscillator was found in the October 1992 issue of Radio Electronics magazine. The...