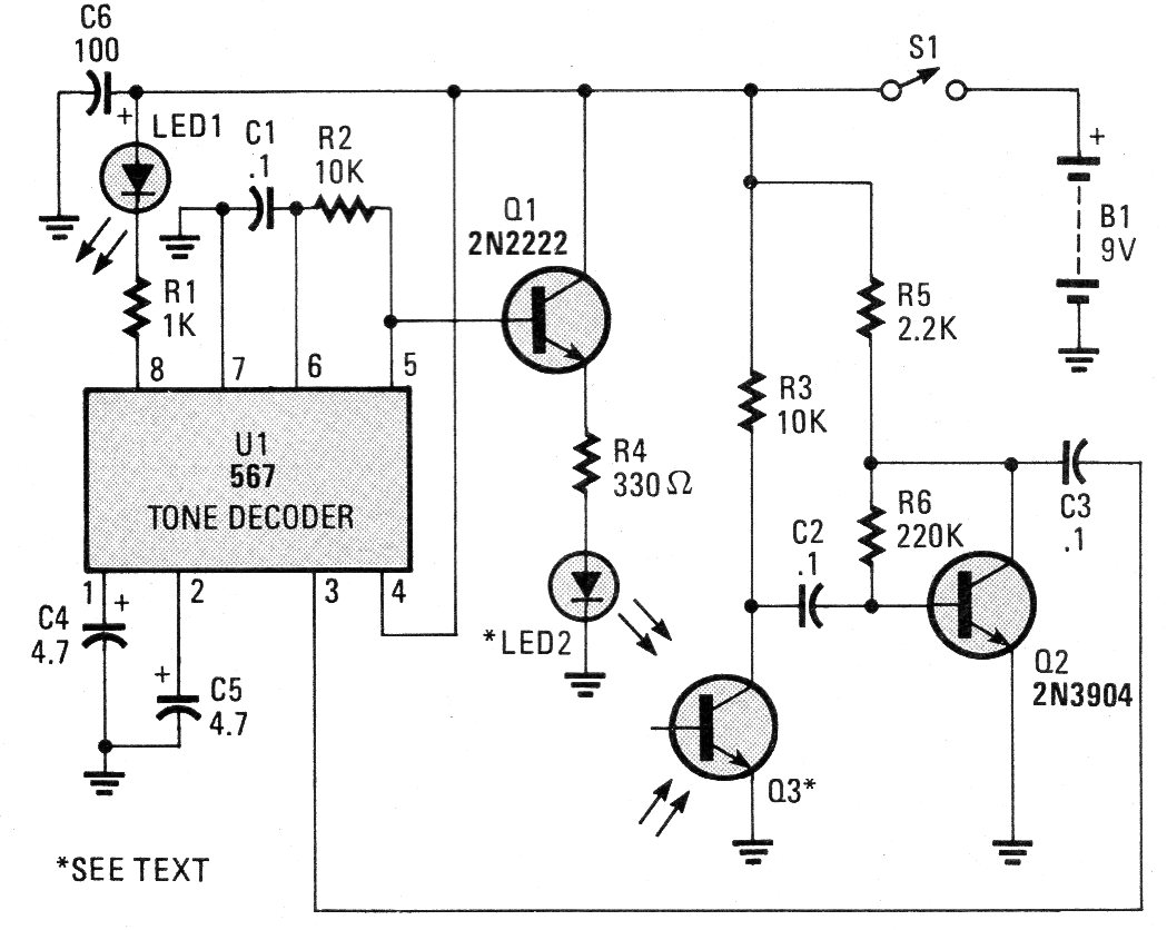
This circuit uses a modulated signal from a PLL 567 to operate safely with an infrared emitter. The photo transistor can be any sensitive. The circuit drives an LED, but a power stage can be used to drive a relay.
This circuit uses a modulated signal from a PLL 567 to operate safely with an infrared emitter. The photo transistor can be any sensitive. The circuit drives an LED, but a power stage can be used to drive a relay.