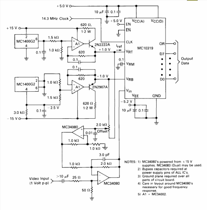
This circuit converts video signals to digital form in frequency
Published in the September 1973 issue of Radio Electronics magazine, this diagram may be useful to...
This circuit is from the book Fun Projects for the Experimenter by Newton C. Braga, published in...
This circuit mimics the trill of a bird. We found it in an American documentation from the 90s. It is...