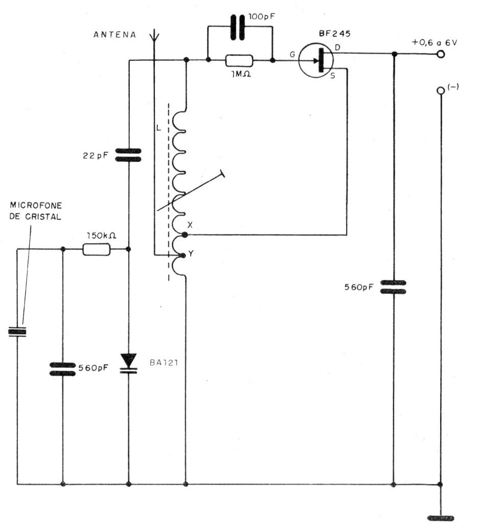
This small FM transmitter uses a common FET to generate signals that can be picked up from a distance of a few tens of meters. The coil consists of 1 + 1 + 4 turns of wire 26 or 28 in the form of a 0.5 cm core. The frequency is adjusted by the movement of the core. Capacitors must be ceramic.




