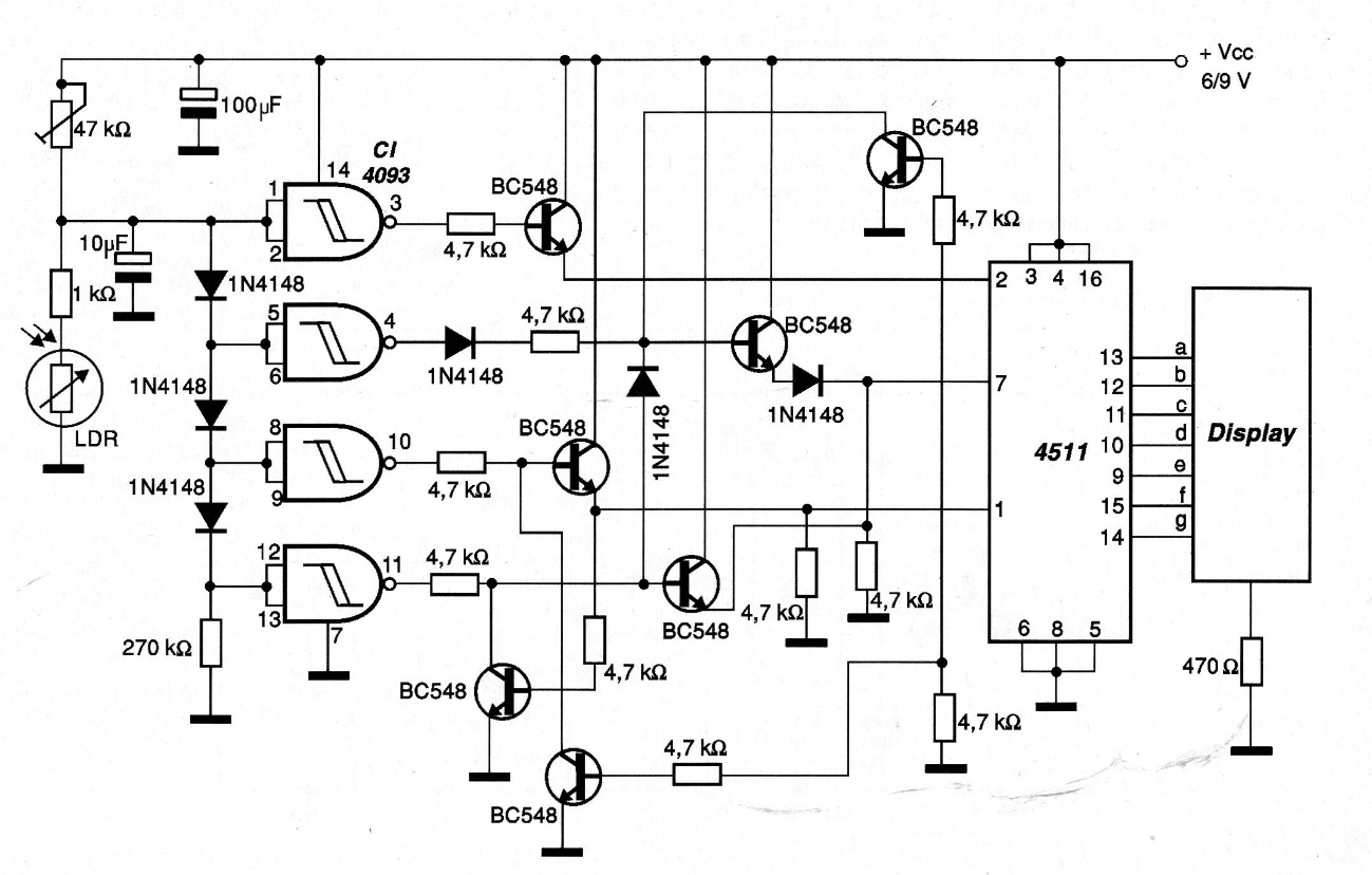
This circuit indicates four levels of light, with an LDR sensor. The 47k trimpot adjusts the scale. The circuit is from 2002 documentation. The supply can be made by voltages from 6 to 9 V and the display is of the common cathode type.
This circuit indicates four levels of light, with an LDR sensor. The 47k trimpot adjusts the scale. The circuit is from 2002 documentation. The supply can be made by voltages from 6 to 9 V and the display is of the common cathode type.