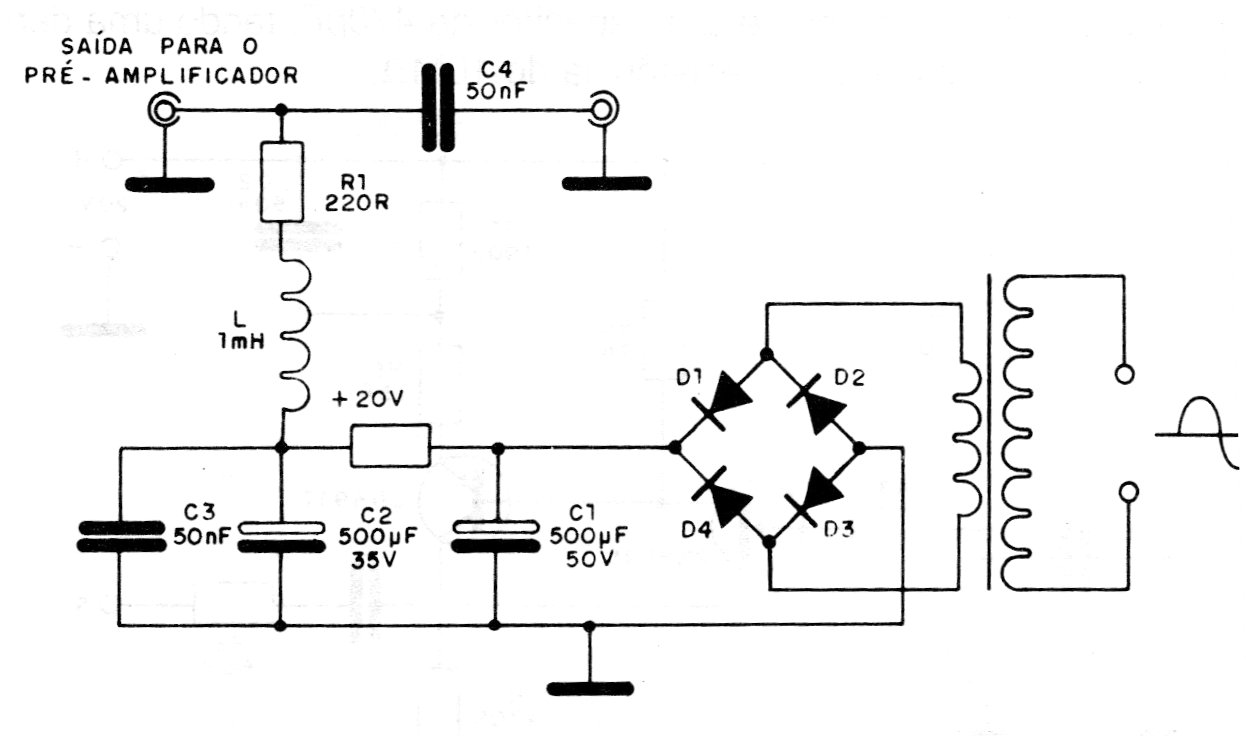
This circuit is a source that allows antenna boosters to be powered by the signal cable itself, as shown in CB19257E. The circuit is from an old European publication and uses a 15 V transformer with a current of 50 to 100 mA, since the consumption of boosters in general is very low.




