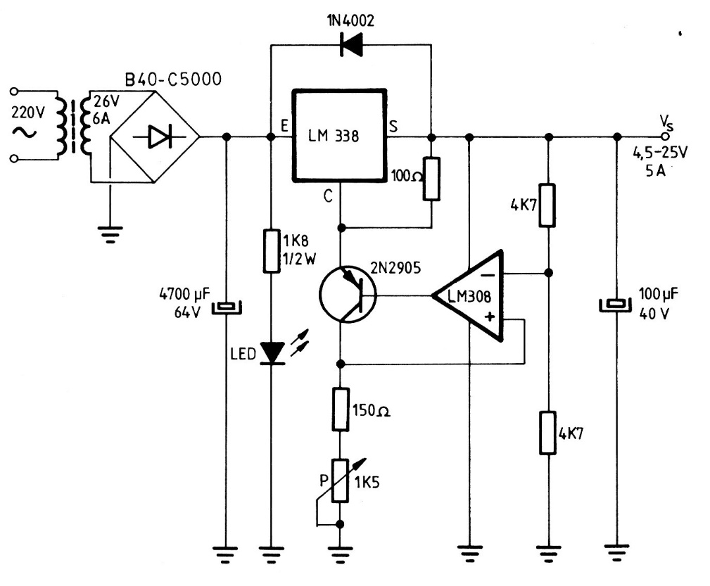
This excellent bench source is based on the LM338 integrated circuit, which must be mounted on a good heat radiator. We found this circuit in an 80's documentation. The operational amplifier can be replaced by an equivalent and the bridge diodes are for 5 A.




