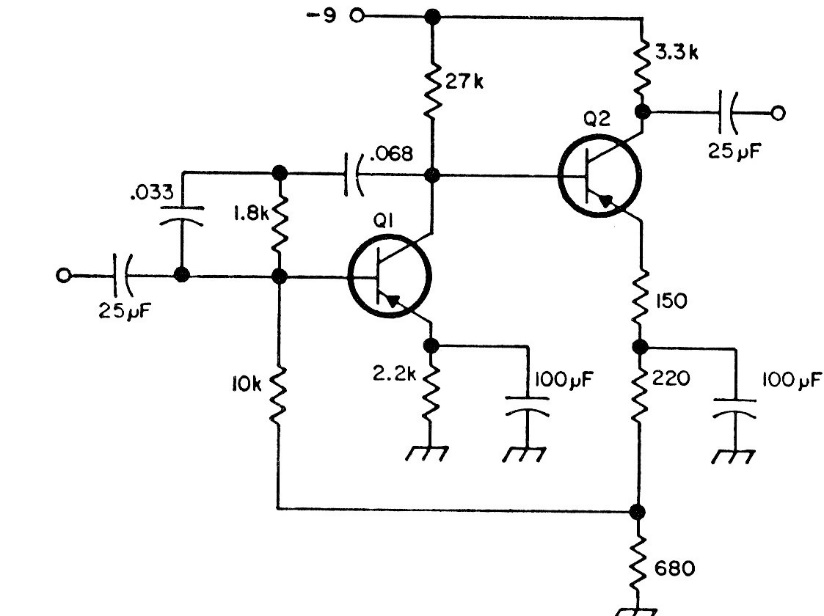
This configuration is from the 70s, having been found in an American documentation. The transistors can be BC549 for Q1 and BC548 for Q2.
This circuit, from ancient French documentation, produces a rectangular pulse from input pulses...
This timer for small intervals, but which can be increased with the increase of R1, was obtained in an...
Found in a 90s Radio Electronics, this circuit can supply currents of a few amps, according to the power...