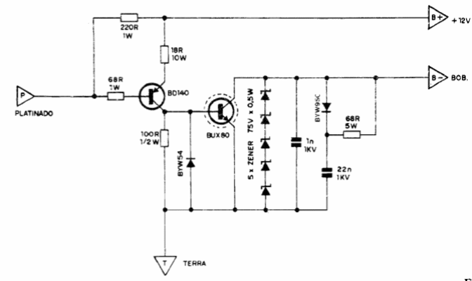
We found this circuit in an old magazine. This is an assisted ignition, where the contact breaker is kept. The circuit uses transistors that are uncommon today. Equivalents can be tested.
This circuit, from ancient French documentation, produces a rectangular pulse from input pulses...
This timer for small intervals, but which can be increased with the increase of R1, was obtained in an...
Found in a 90s Radio Electronics, this circuit can supply currents of a few amps, according to the power...