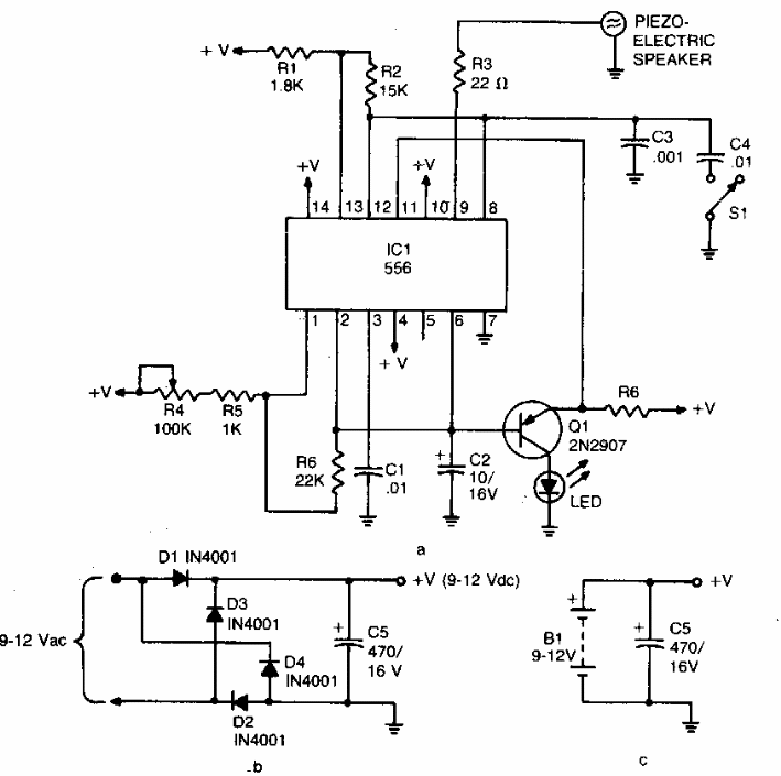
This sophisticated repellent uses a double 555. We find it in an American documentation from the 80's. The circuit can be powered by batteries or source included in the diagram.
This flip-flop or bistable was found in a publication about transistors from the 60's. The circuit...
This preamplifier circuit for magnetic cartridges was found in the March 1986 Radio Electronics magazine....
This oscillator was found in a book on transistors from 1954. The transistor is from the time, and...