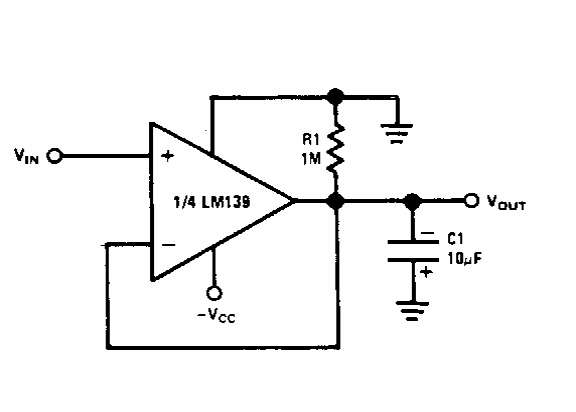
Found in a National Semiconductor manual from the 1980s, this circuit uses a voltage comparator of the time. The power can typically be between 5 and 12 V.

Found in a National Semiconductor manual from the 1980s, this circuit uses a voltage comparator of the time. The power can typically be between 5 and 12 V.
