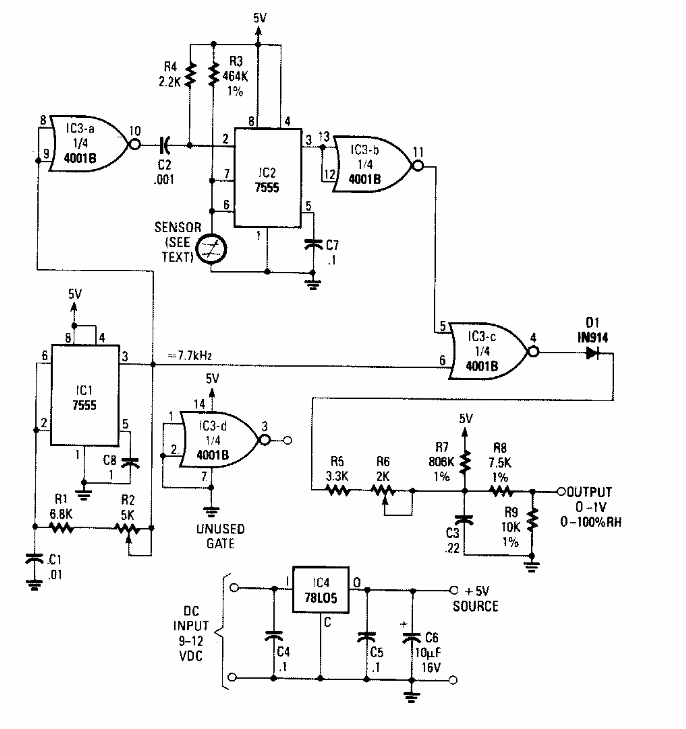
This circuit was found in Radio Electronics from the 90s. The sensor is an oscillator whose frequency depends on humidity, an uncommon component nowadays.
This flip-flop or bistable was found in a publication about transistors from the 60's. The circuit...
This preamplifier circuit for magnetic cartridges was found in the March 1986 Radio Electronics magazine....
This oscillator was found in a book on transistors from 1954. The transistor is from the time, and...