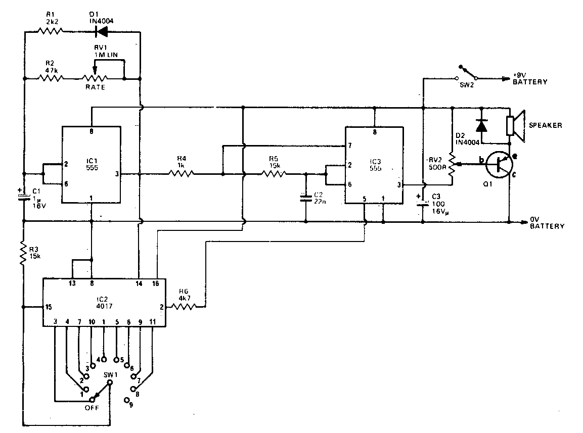
Found in British documentation two years 70, this circuit generates two beats, being one of 800 Hz and another of 2500 Hz in programmed measures number 4017. The circuit includes a small amplification stage.
Found in British documentation two years 70, this circuit generates two beats, being one of 800 Hz and another of 2500 Hz in programmed measures number 4017. The circuit includes a small amplification stage.