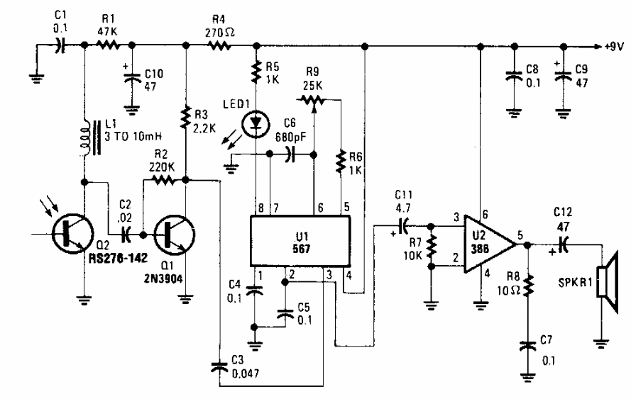
This circuit was found in a Popular Electronics from the 90s. The components admit equivalents and the phototransistor can be of any type.
Found in the September 1972 issue of Radio Electronics magazine, this signal injector is based on the...
This is a traditional configuration of a series regulator with zeners, found in a documentation from the...
This small pulse receiver had its construction described in a Radio Electronics magazine from...