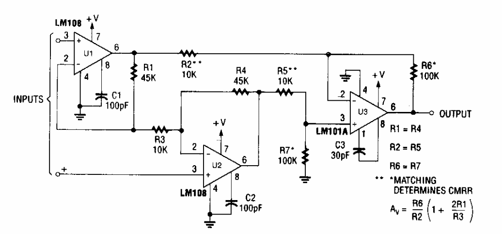
This circuit is from a Linear Technology manual from the 90's. The integrated circuit is from the time and the gain is determined by resistors R1, R2 and R6. The power supply is not symmetrical.
This circuit is from a Linear Technology manual from the 90's. The integrated circuit is from the time and the gain is determined by resistors R1, R2 and R6. The power supply is not symmetrical.